找回密码
 立即注册

QQ登录

只需一步,快速开始

搜索

[热电偶/热电阻/膨胀] 求数字温度计检定规程

    [复制链接]
wmlyejunen 发表于 2012-3-19 16:20:10 | 显示全部楼层 |阅读模式
哪位老师有数字温度计检定规程?听说浙江版的比较靠谱,在网上怎么也查不到,望知情者提供一下,先谢了!
zhouyanhua 发表于 2012-3-19 16:48:09 | 显示全部楼层
617   74 的就可以啦。这两个是最靠谱的了可能。
回复 支持 反对

使用道具 举报

GZJL_RGS 发表于 2012-3-19 20:33:29 | 显示全部楼层
同求,617和74都有其局限性,不适合配热电阻或者热电偶的数字温度计的整体校准,谁有地方自编的检定规程或者校准规范。
回复 支持 反对

使用道具 举报

淡定の广 发表于 2012-3-27 18:09:53 | 显示全部楼层
同求,求数字温湿度计相关检定规程或者校准规范
回复 支持 反对

使用道具 举报

ycjlzxj 发表于 2012-3-27 19:34:37 | 显示全部楼层
JJG874-2007温度指示控制仪
回复 支持 反对

使用道具 举报

乔浩 发表于 2012-3-28 11:37:43 | 显示全部楼层
听说河南省院做了个数字温度计的地方规程,谁有?和大家分享一下啊!
回复 支持 反对

使用道具 举报

wjyiscool 发表于 2012-6-22 11:50:51 | 显示全部楼层
JJG(苏) 99-2010 数字温湿度计 JJG(苏) 99-2010 数字温湿度计.rar (794.14 KB, 下载次数: 229)
回复 支持 反对

使用道具 举报

wjyiscool 发表于 2012-6-22 13:33:02 | 显示全部楼层
JJF(沪)1-2003数字多用表校准规范
DLT 980-2005 数字多用表检定规程
JJG XXXX-XXXX 数字多用表检定规程
回复 支持 反对

使用道具 举报

lixiantao 发表于 2012-6-22 15:16:01 | 显示全部楼层
用巡检仪规程可以吧
回复 支持 反对

使用道具 举报

wjyiscool 发表于 2012-6-24 11:35:26 | 显示全部楼层
可以参照地方校准规范,如:
JJF(苏)95-2010数字温度计校准规范
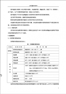
JJF(鲁)90-2011工作用数字温度计校准规范
国家校准规范尚未批准:JJFXXXX-201X接触式高精密数字温度计校准规范
回复 支持 反对

使用道具 举报

wjyiscool 发表于 2012-6-24 11:49:30 | 显示全部楼层
JJF(鲁)90-2011工作用数字温度计校准规范 18.jpg 17.jpg 16.jpg 15.jpg 14.jpg 13.jpg 12.jpg 11.jpg 10.jpg 9.jpg 8.jpg 7.jpg 6.jpg 5.jpg 4.jpg 3.jpg 2.jpg 1.jpg
回复 支持 反对

使用道具 举报

wjyiscool 发表于 2012-6-24 14:41:37 | 显示全部楼层
回复 1# wmlyejunen

JJG(浙)76-2004数字温度计
在论坛里可下载啊

JJG(浙)76-2004数字温度计.part01 (1).rar

999 KB, 下载次数: 168, 下载积分: 金币 -1

回复 支持 反对

使用道具 举报

 楼主| wmlyejunen 发表于 2012-6-27 10:56:44 | 显示全部楼层
终于有好人出现了,真是规程难求啊
回复 支持 反对

使用道具 举报

 楼主| wmlyejunen 发表于 2012-6-27 11:03:00 | 显示全部楼层
尝试着打开JJG(浙)76-2004数字温度计
但怎么也打不开。
回复 支持 反对

使用道具 举报

wjyiscool 发表于 2012-6-30 14:29:40 | 显示全部楼层
回复 14# wmlyejunen

我能打开,可总是传不上去
回复 支持 反对

使用道具 举报

千里传音 发表于 2014-4-6 23:59:30 | 显示全部楼层
试试,看能用不。
回复 支持 反对

使用道具 举报

jornantzjl 发表于 2014-5-5 19:30:43 | 显示全部楼层
很好,谢谢
回复 支持 反对

使用道具 举报

jornantzjl 发表于 2014-5-5 19:53:55 | 显示全部楼层
我在豆丁网里找见了,下载需要豆豆,本人没有,所以不能给大家传了。大家可以去那看看
回复 支持 反对

使用道具 举报

westwind 发表于 2014-5-6 10:44:00 | 显示全部楼层
回复 18# jornantzjl


    有个冰点免费下载器,你可以在网上搜到下个,可以下到很多东西的
回复 支持 反对

使用道具 举报

henghejiliang 发表于 2014-6-4 20:20:29 | 显示全部楼层
人多力量大,找到了急需的规程,谢谢7楼。
回复 支持 反对

使用道具 举报

82581 发表于 2014-6-5 17:37:09 | 显示全部楼层
谢谢分享。
回复 支持 反对

使用道具 举报

您需要登录后才可以回帖 登录 | 立即注册

本版积分规则

Archiver|手机版|小黑屋|计量论坛 ( 闽ICP备06005787号-1|闽公网安备35020602000072号 )
电话:0592-5613810 QQ:473647 微信:gfjlbbs 原国防计量论坛(-=始于2005年=-)

GMT+8, 2026-4-6 07:05

Powered by Discuz! X3.5

© 2001-2026 Discuz! Team.

快速回复 返回顶部 返回列表